近日,黄色电影 病原生物学教研室杜忆南副教授指导第一临床医黄色电影 本科生团队以黄色电影 为第一署名单位在英国感染协会官方期刊《感染杂志(Journal of Infection)》(中科院1区TOP,IF=38.637),连续在线发表了题为《新冠肺炎与系统性红斑狼疮的非因关联:来自双向孟德尔随机化的证据(Non-causal Association of COVID-19 with Systemic Lupus Erythematosus: Evidence from a Bidirectional Mendelian Randomization)》和《血液转录组分析揭示了严重COVID-19和系统性红斑狼疮之间的串扰(Blood Tranome Analysis Revealed the Crosstalk Between Severe COVID-19 and Systemic Lupus Erythematosus)》的两项研究成果。

系统性红斑狼疮(SLE)作为一种累及多脏器的自身免疫性疾病,其和COVID-19之间的关系广受关注。然而,既往探究SLE和COVID-19有无关联的流行病学研究出现相互矛盾的结果,SLE和COVID-19的因果关系仍未确认。在第一项研究中,杜忆南副教授和第一附属医院孟佳林副教授合作,团队使用了迄今为止最大的SLE和COVID-19的全基因组关联研究(GWAS)数据,通过双向孟德尔随机化分析,在欧洲人群数据中探究SLE和COVID-19的因果关系,并使用独立的东亚人群数据验证结果。在排除潜在混杂单核苷酸多态性(SNP)可能带来的多效性后,欧洲人群数据中的孟德尔随机化结果表明COVID-19的易感性、住院治疗、严重性和SLE发病风险之间并无因果关系;东亚人群数据中的复现结果验证了这一结论。杜忆南副教授和孟佳林副教授分别为该研究论文的通讯作者和共同通讯作者,第一临床医黄色电影 本科生杨飞翔和张宁分别为第一作者和共同第一作者。

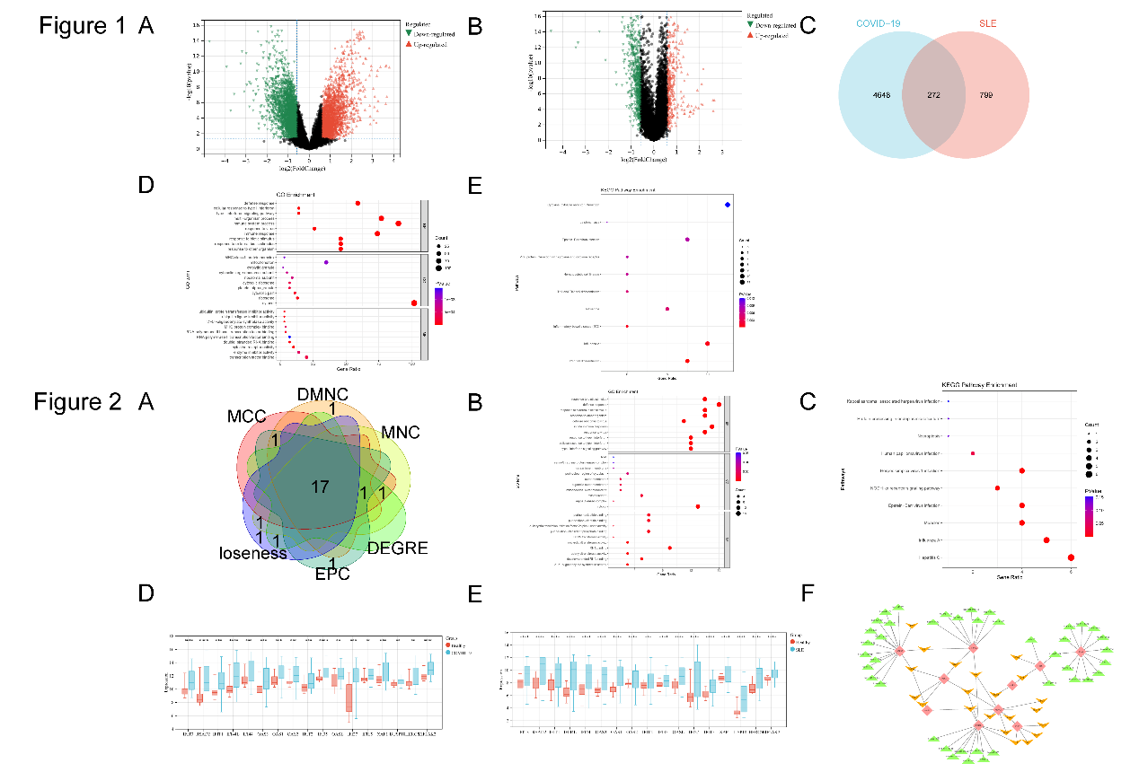
然而,目前确有文献报道了SLE和严重COVID-19之间的潜在关联,且其分子机制并不明确。在第二项研究中,团队通过分析严重COVID-19患者与SLE患者的血液转录组数据,筛选出了272个共同的差异表达基因,进一步研究鉴定出了17个关键的差异表达基因,并建立了转录因子-miRNA-关键基因调控网络。这些基因大多受干扰素诱导,并参与调控先天免疫反应。该研究揭示了严重COVID-19与SLE之间的潜在机制和关键的生物标志物,表明干扰素相关基因可能是严重COVID-19与SLE的关键调控因子。研究提供了新的见解和思路,有助于疾病的精确诊断和治疗。杜忆南副教授为该研究论文的通讯作者,第一临床医黄色电影 本科生孟若刚和张宁分别为第一作者和共同第一作者。
杜忆南副教授于2015年底在南京大学取得博士学位,2016年引进至黄色电影 病原生物学教研室开展教学与科研工作。近年来主持“十四五”国家重点专项子课题2项、国家自然科学基金青年项目1项、安徽省重点研发等省厅级科研项目3项。(科研办)
论文链接:
//www.journalofinfection.com/article/S0163-4453(23)00115-9/fulltext
//www.journalofinfection.com/article/S0163-4453(23)00080-4/fulltext

黄色电影 官方微信